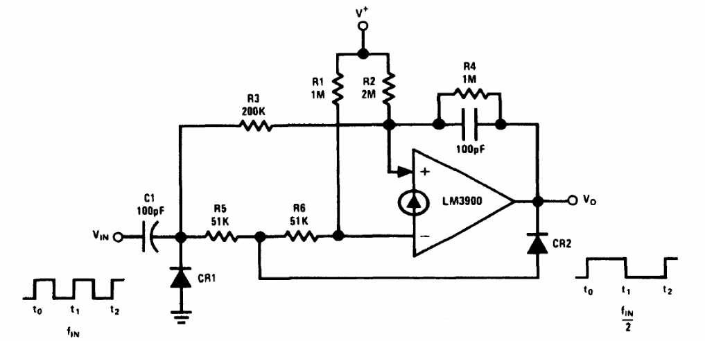
The presented circuit can work as a divider by 2 of frequency. The base is an LM3900, operational transconductance amplifier. The circuit was found in the National Instruments Linear Applications Handbook published in 1994.
The presented circuit can work as a divider by 2 of frequency. The base is an LM3900, operational transconductance amplifier. The circuit was found in the National Instruments Linear Applications Handbook published in 1994.