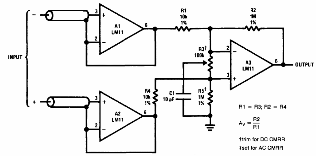
The LM11 operational amplifier is not common today. The circuit was obtained in the Linear Applications Handbook of National Semiconductor and can be adapted for more modern operational amplifiers.
The LM11 operational amplifier is not common today. The circuit was obtained in the Linear Applications Handbook of National Semiconductor and can be adapted for more modern operational amplifiers.