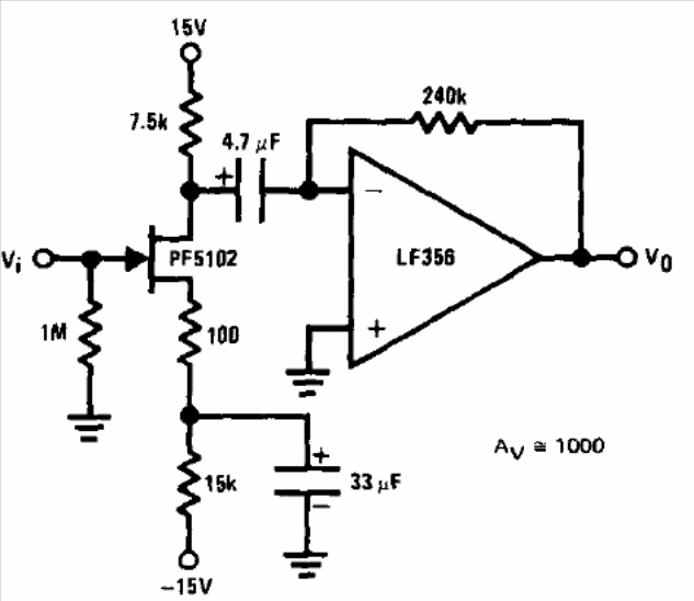
This configuration was obtained in a 1977 FET Databook. The circuit can be practically any JFET like the BF245 or MPF102 and the operational amplifier can also be of common types like the 741. The operational must be powered by a symmetrical source and the gain is 1000 in this application.




