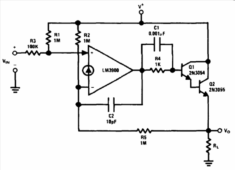
The circuit shows how to implement a power stage for the LM3900 transconductance operational amplifier. The circuit is suggested by the National Semiconductor Linear Applications Handbook. Q1 can be a BD135.
The circuit shows how to implement a power stage for the LM3900 transconductance operational amplifier. The circuit is suggested by the National Semiconductor Linear Applications Handbook. Q1 can be a BD135.