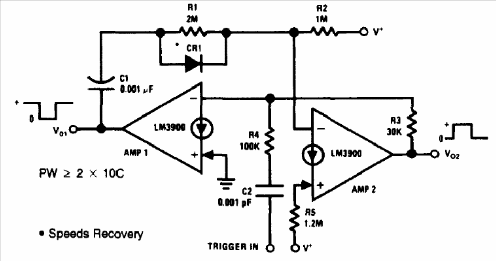
The configuration below is suggested by the National Semiconductor Linear Applications Handbook. The base is a operational transconductance amplifier. The output time at the high level is given by C1.
The configuration below is suggested by the National Semiconductor Linear Applications Handbook. The base is a operational transconductance amplifier. The output time at the high level is given by C1.