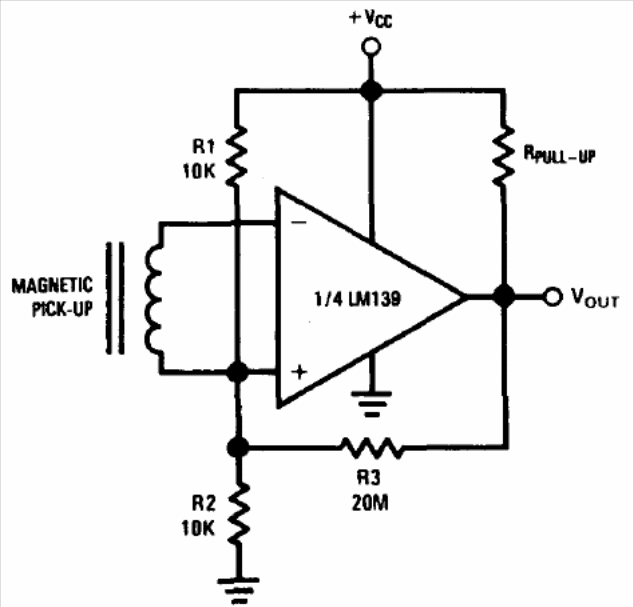
The circuit shown below was found in the National Semiconductor Linear Applications Handbook published in 1994. The circuit does not need a symmetric source.

The circuit shown below was found in the National Semiconductor Linear Applications Handbook published in 1994. The circuit does not need a symmetric source.
