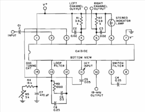
This is the traditional application of the RCA CA1310 integrated circuit, obtained in a 1972 manual. The circuit decodes FM signals from a common receiver, providing audio to the left and right channels. The circuit is powered by voltages from 3 to 12 V.




