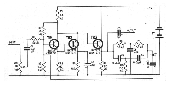
The double T of this circuit makes it amplify only the 1 kHz signals. The circuit can be used as a tone filter and other frequencies in the audio range can be programmed. As the circuit is from 1965, from a publication of the time, the original transistors no longer exist, however BC558 can be used with possible changes to some resistors.




