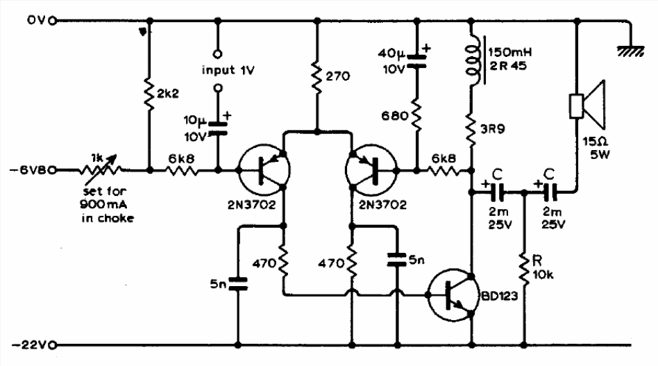
This unusual audio amplifier configuration was obtained in a 1974 documentation. The PNP transistors can be the BC558 and the output transistor the BD135 in a heat radiator. The power comes from a source with at least 600 mA.
This unusual audio amplifier configuration was obtained in a 1974 documentation. The PNP transistors can be the BC558 and the output transistor the BD135 in a heat radiator. The power comes from a source with at least 600 mA.