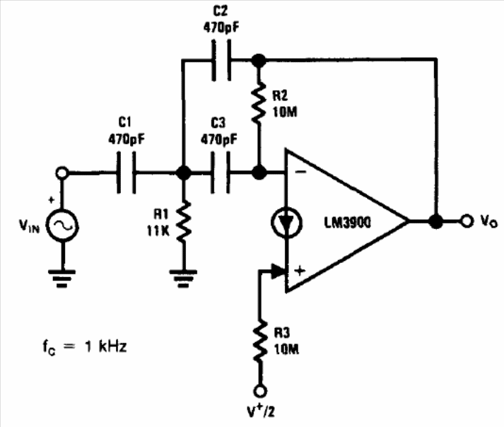
The circuit shown is from the 1994 Linear Applications Handbook from National Semiconductor. Other frequencies can be obtained by changing the capacitors. The power supply must be symmetrical.
The circuit shown is from the 1994 Linear Applications Handbook from National Semiconductor. Other frequencies can be obtained by changing the capacitors. The power supply must be symmetrical.