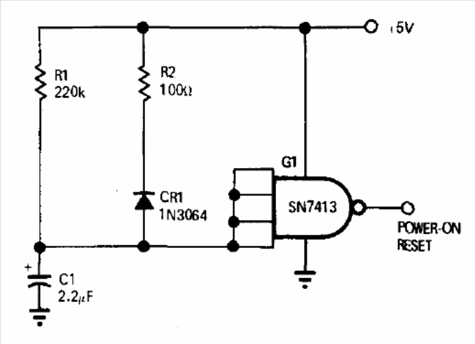
The circuit shown is used to reset TTL logic when power is established. The circuit uses a 7413 and must be powered by 5 V. The circuit can be adapted to work with microcontrolled applications.
This is an old test circuit for integrated TTL counters, feeding a Nixie tube, common at the time....
This traditional crystal radio circuit, but which has a modern version with diode, was found in an...
This headphone amplifier using a pickup coil can be used as an extension for devices such as TVs,...