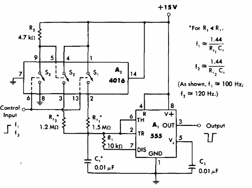
The frequency of this circuit can be programmed by a control voltage. The control circuit is CMOS and with the indicated values it can be obtained frequencies around 120 Hz. The circuit is from a 1977 timers manual.
The frequency of this circuit can be programmed by a control voltage. The control circuit is CMOS and with the indicated values it can be obtained frequencies around 120 Hz. The circuit is from a 1977 timers manual.