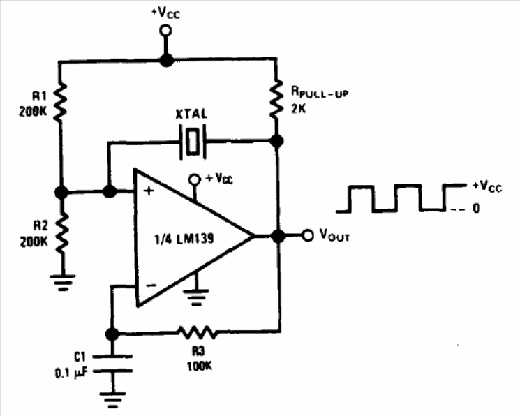
We found this circuit in the Linear Applications Handbook by National Semiconductor. It uses a LM139 comparator and can operate at frequencies up to a few megahertz. The circuit does not require a symmetrical power supply.
We found this circuit in the Linear Applications Handbook by National Semiconductor. It uses a LM139 comparator and can operate at frequencies up to a few megahertz. The circuit does not require a symmetrical power supply.