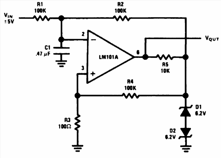
This circuit was obtained from Linear Applications Handbook from National Semiconductor of 1994. It is a pulse width modulator using an operational one. The operational can be of a more modern type and the supply must be symmetrical.
This circuit was obtained from Linear Applications Handbook from National Semiconductor of 1994. It is a pulse width modulator using an operational one. The operational can be of a more modern type and the supply must be symmetrical.