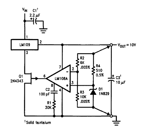
The circuit shown is from National Semiconductor's Linear Applications Handbook, published in 1994. Equivalent operational amplifiers can be used and the output voltage. The input voltage must be at least 2 V higher than the output voltage.

The circuit shown is from National Semiconductor's Linear Applications Handbook, published in 1994. Equivalent operational amplifiers can be used and the output voltage. The input voltage must be at least 2 V higher than the output voltage.
