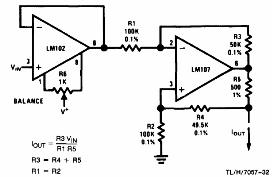
This constant current source was found in the Linear Applications Handbook of the National Semiconductor of 1994. The circuit can be implemented with modern components and the formulas next to the diagram make it possible to calculate the resistors.
This constant current source was found in the Linear Applications Handbook of the National Semiconductor of 1994. The circuit can be implemented with modern components and the formulas next to the diagram make it possible to calculate the resistors.