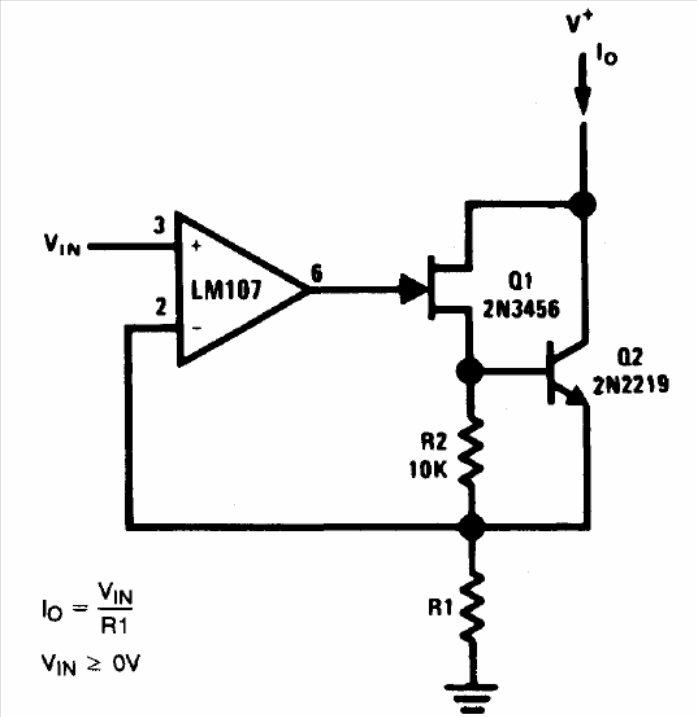
This circuit is from the 1994 Linear Applications Handbook. The operational circuit can be equivalent, and the transistors can be equivalent. We can use BF245 for FET and hi BD135 for currents up to 500 mA as Q2.
This circuit is from the 1994 Linear Applications Handbook. The operational circuit can be equivalent, and the transistors can be equivalent. We can use BF245 for FET and hi BD135 for currents up to 500 mA as Q2.