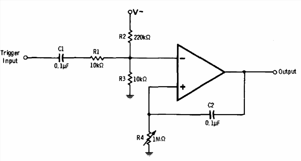
This circuit is from an old publication on operational amplifiers. The circuit can be developed with almost any operational amplifier and must use a symmetrical power source. The time constant is given by C2 and the setting of R4.
This circuit is from an old publication on operational amplifiers. The circuit can be developed with almost any operational amplifier and must use a symmetrical power source. The time constant is given by C2 and the setting of R4.