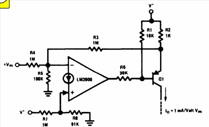
The circuit shown is from National Semiconductor's Linear Applications Handbook. The LM3900 is a transconductance operational amplifier. Transistor Q1 can be a BC558 for the 1 mA current, given as an example.
The circuit shown is from National Semiconductor's Linear Applications Handbook. The LM3900 is a transconductance operational amplifier. Transistor Q1 can be a BC558 for the 1 mA current, given as an example.