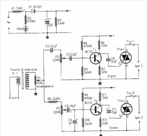
This circuit was found in the magazine Sperimentare 4 of 1977 and can be easily assembled using TIC series triacs and BC547 transistors. The circuit works on both the 110 V and 220 V mains with R1 changes to the power supply. The circuit only works with incandescent lamps.




