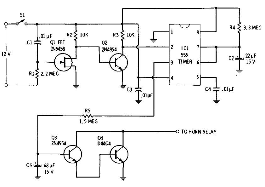
This circuit is intended to detect when current flows through the opening of a car door. The circuit fires the horn for 90 seconds. The FET can be the BF245 and the NPN transistors can be the BD135.
This current meter with many scales was found in a 80s American documentation. The operational amplifier...
This dimmer, from an old publication, can use almost any triac and in shooting a neon lamp. The...
We found this circuit in a 1975 publication. The circuit can be made with more modern equivalent...