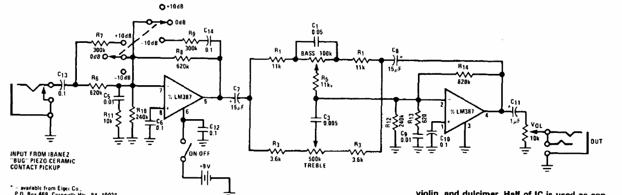
This circuit is from the Audio Handbook of the National Semiconductor of 1977. Its purpose is to work with signals from piezoelectric pickups for musical instruments such as violins, guitars, and others. The circuit must be powered by battery and the signal cables must be shielded.




