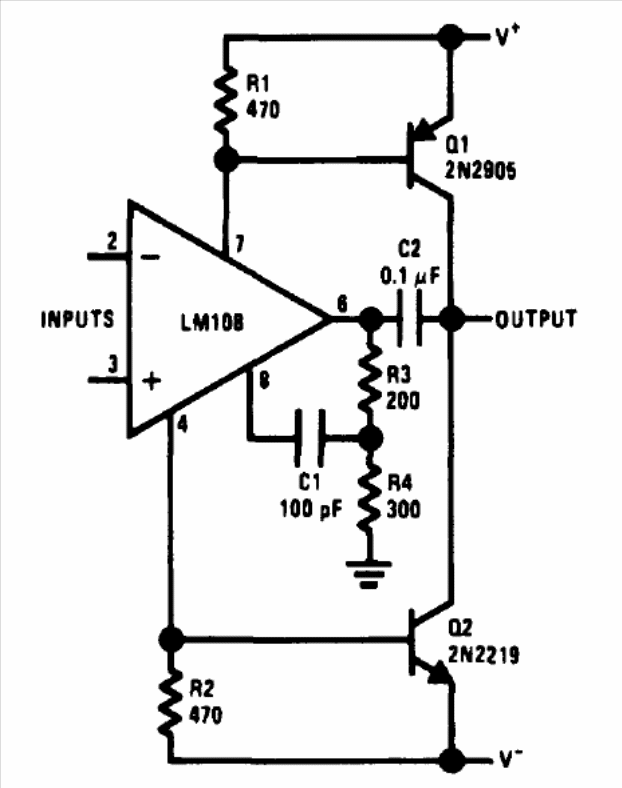
The configuration shown can be applied to modern operational amplifierso with common power transistors such as BD, BC, and TIP series. The circuit is from the Linear Applications Handbook and the power obtained depends on the supply voltage and the transistors.




