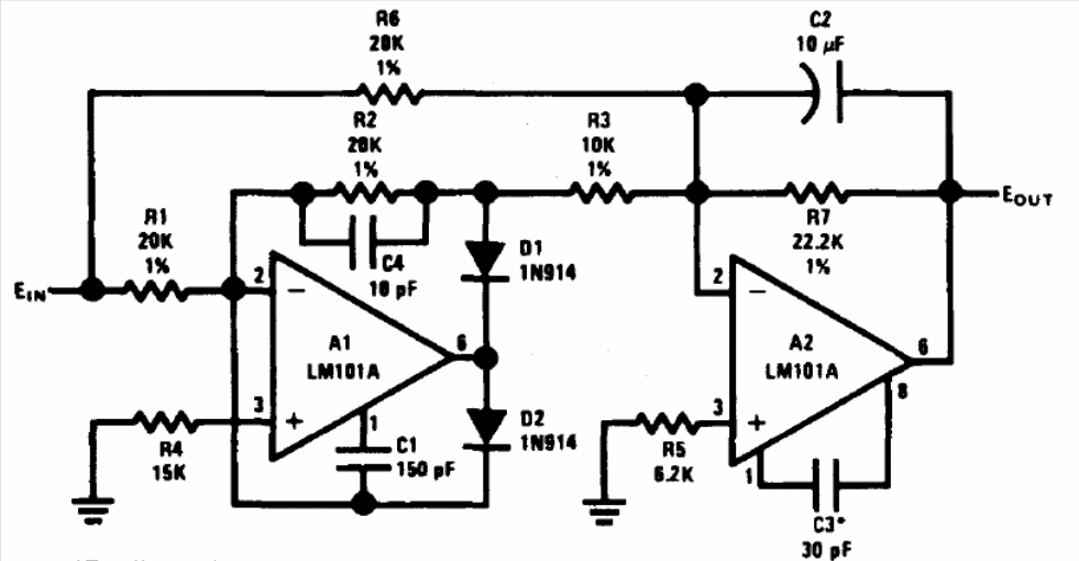
The presented circuit was found in the National Semiconductor's Linear Applications Handbook from 1994. The circuit can be made with other operational ones and the components can be approximated by others of less precision if it is not necessary. The power supply must be symmetrical.




