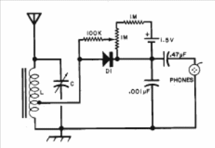
This circuit is from a 1977 publication and is characterized by an adjustment of the polarization point of the diode (which can be germanium or silicon) to obtain greater sensitivity. The coil consists of 100 turns of wire 28 in a ferrite rod and the tuning capacitor is obtained from an unused transistor radio. The earphone must be crystal.




