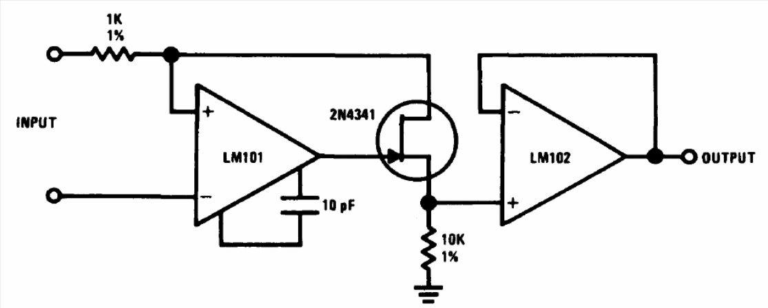
We found this circuit in the Linear Applications Handbook by National Semiconductor. The circuit can be used with other operational amplifiers and the FET can be the BF245; The power supply must be symmetrical.
We found this circuit in the Linear Applications Handbook by National Semiconductor. The circuit can be used with other operational amplifiers and the FET can be the BF245; The power supply must be symmetrical.