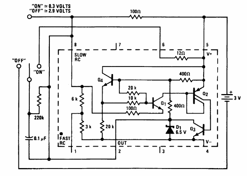
This latched switch configuration was obtained from National Semiconductor documentation on the LM3909. The circuit works with a 3 V power supply.
This current meter with many scales was found in a 80s American documentation. The operational amplifier...
This dimmer, from an old publication, can use almost any triac and in shooting a neon lamp. The...
We found this circuit in a 1975 publication. The circuit can be made with more modern equivalent...