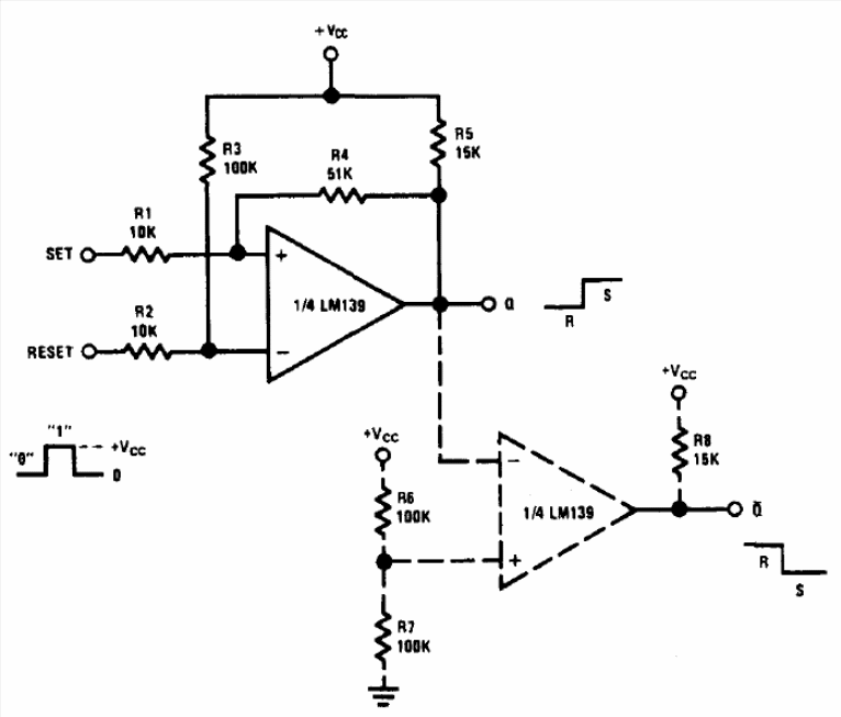
The configuration shown in the figure makes use of two comparators of the four available on the LM139 or equivalent of the series. The circuit is from National Semiconductor's Linear Applications Handbook.
The configuration shown in the figure makes use of two comparators of the four available on the LM139 or equivalent of the series. The circuit is from National Semiconductor's Linear Applications Handbook.