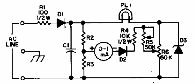
This circuit monitors the voltage of a 110 V network using a small 3 W incandescent lamp and an indicator instrument. The circuit is from 1974. The zener is 70 to 100 V with 10 W of dissipation and the diode D1 can be 1N4004.D2 can be 1N4148. Resistors R2 and R3 have values around 10k and must be obtained experimentally.




