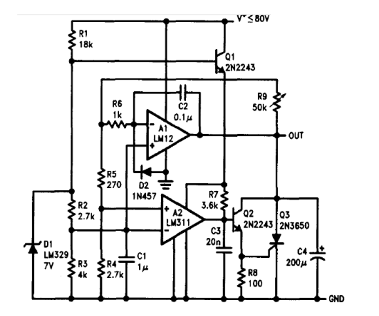
Using a high-power operational amplifier, the maximum output current for this circuit is 4 A. The circuit is suggested by National Semiconductor in its 1994 Linear Applications Handbook. The LM12 is a difficult component to obtain today.

Using a high-power operational amplifier, the maximum output current for this circuit is 4 A. The circuit is suggested by National Semiconductor in its 1994 Linear Applications Handbook. The LM12 is a difficult component to obtain today.
