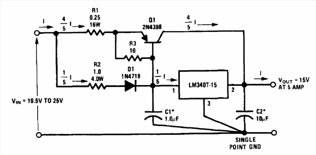
The circuit presented makes use of the LM340 and a power transistor that can be the 2N2955 or more current power equivalent. The circuit is from the National Instruments Linear Applications Handbook.
The circuit presented makes use of the LM340 and a power transistor that can be the 2N2955 or more current power equivalent. The circuit is from the National Instruments Linear Applications Handbook.