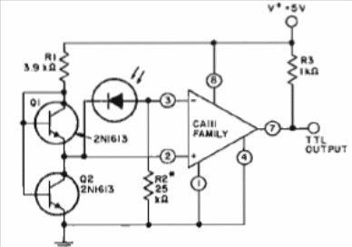
This sensitive photo-diode circuit with output compatible with TTL logic was found in a 1972 RCA technical documentation. More modern FET operational amplifiers or comparators can be used. Transistors can be general-purpose types of silicon.

This sensitive photo-diode circuit with output compatible with TTL logic was found in a 1972 RCA technical documentation. More modern FET operational amplifiers or comparators can be used. Transistors can be general-purpose types of silicon.
