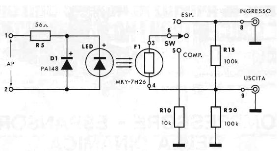
This circuit is from a 1975 Sperimentare (number 11). The circuit uses optical coupling for a control signal to determine the passage of signals from a musical instrument to the input of an amplifier. The circuit is passive and does not require power. The control signal can be an audio signal of sufficient strength to light an LED.




