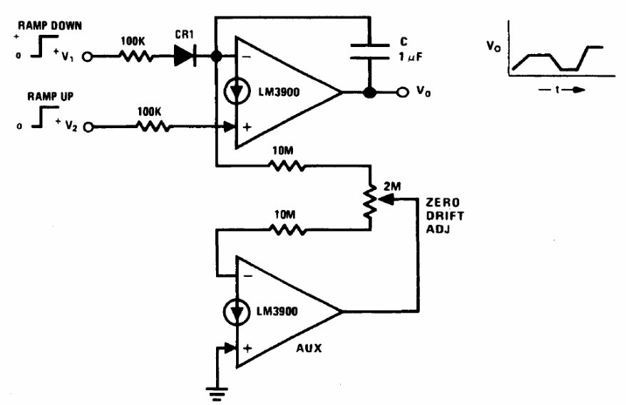
The circuit whose characteristics are given in the graph uses two transconductance operational amplifiers from an LM3900. The circuit is suggested by National Semiconductor in its 1994 Linear Applications Handbook.
The circuit whose characteristics are given in the graph uses two transconductance operational amplifiers from an LM3900. The circuit is suggested by National Semiconductor in its 1994 Linear Applications Handbook.