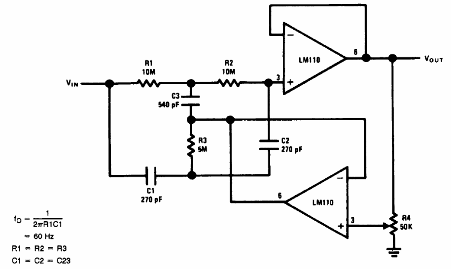
We found this circuit in the 1994 Linear Applications Handbook from National Semiconductor. The circuit can be implemented with more modern components. The frequency is given by R1 and C1, according to the formula next to the diagram. C23 shown in the diagram, actually C3. The power supply must be symmetrical.




