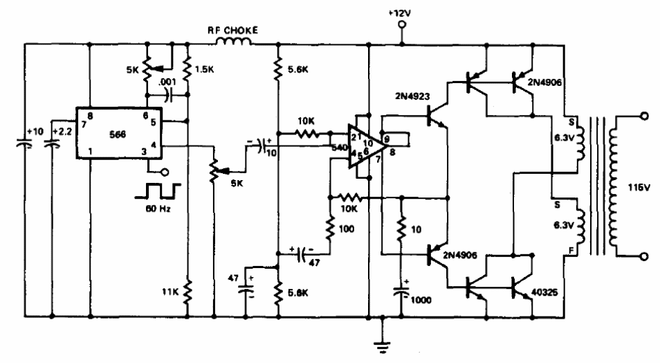
This 12 V to 110 V inverter with 100 W was found in a 1977 Signetics manual. The transformer must be rated according to the desired power and the output transistors admit equivalents.
This shield, found in old English documentation, appears with variations elsewhere in this section...
This complementary or bilateral emitter follower was found in American documentation from the 90s....
This configuration that functions as a zener diode was found in an English publication from 1976....