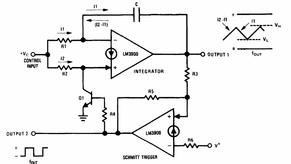
The circuit shown is from the 1994 Linear Applications Handbook by National Semiconductor. The LM3900 is a operational transconductance amplifier and the transistor can be any general purpose NPN. C determines the frequency generated.
The circuit shown is from the 1994 Linear Applications Handbook by National Semiconductor. The LM3900 is a operational transconductance amplifier and the transistor can be any general purpose NPN. C determines the frequency generated.