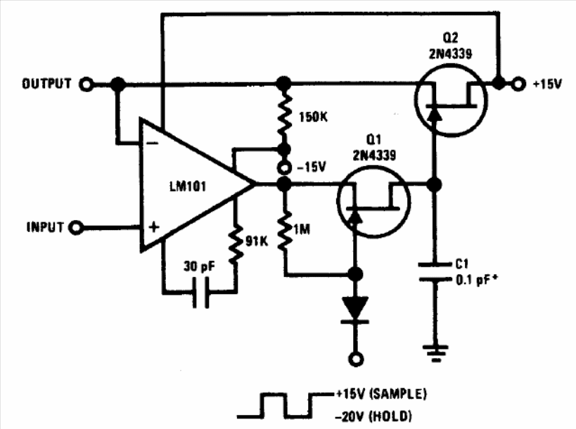
The Sample and Hold circuit shown in the figure was found in a 1994 Linear Applications Handbook by the National Semiconductor. The FETs can be the BF245 and the operational can be a more modern equivalent. Capacitor C1 must be a polycarbonate type or equivaolent.




