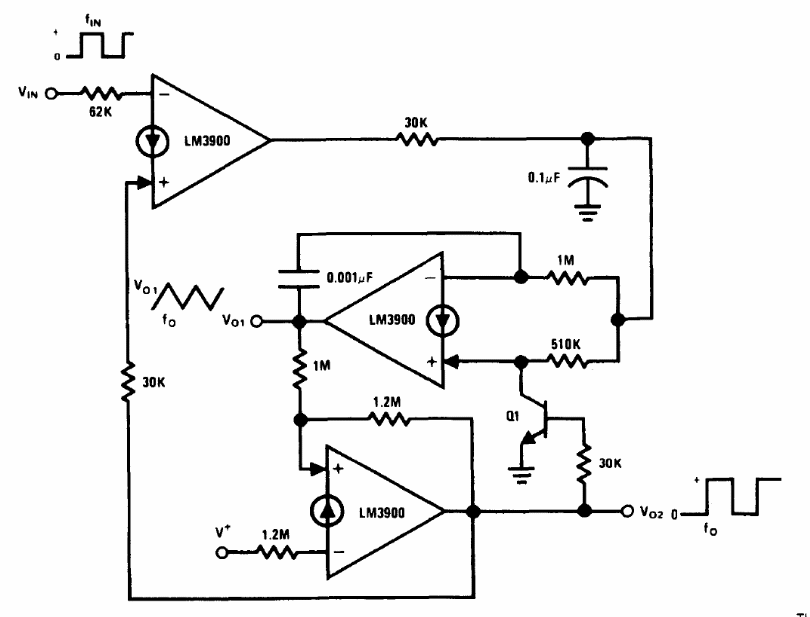
We found this circuit in the Linear Applications Handbook by National Semiconductor. The base is the LM3900 an OTA or operational transconductance amplifier. The power supply must be symmetrical. Q1 can be any general purpose NPN transistor.
We found this circuit in the Linear Applications Handbook by National Semiconductor. The base is the LM3900 an OTA or operational transconductance amplifier. The power supply must be symmetrical. Q1 can be any general purpose NPN transistor.