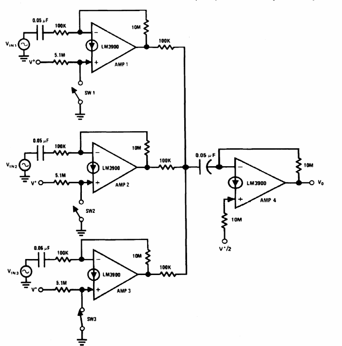
The three-input audio mixer or mixer shown in the figure was suggested by the Linear Applications Handbook by National Semiconductor. The base is a transconductance operational amplifier. The font must be symmetrical.
The three-input audio mixer or mixer shown in the figure was suggested by the Linear Applications Handbook by National Semiconductor. The base is a transconductance operational amplifier. The font must be symmetrical.