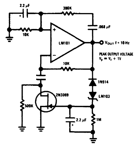
The circuit shown uses a FET as a stabilizer, as this type of circuit usually uses lamps in this function, and they are difficult to obtain. The circuit is from the 1994 National Semiconductor Linear Applications Handbook. The power source must be symmetrical and the signal generated is sinusoidal. The FET can be BF245 or MPF102.




