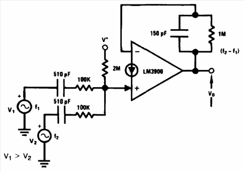
The presented circuit uses an LM3900, transconductance operational amplifier. It was found in the National Semiconductor Linear Applications Handbook of 1994, The circuit must use symmetrical power supply.
The presented circuit uses an LM3900, transconductance operational amplifier. It was found in the National Semiconductor Linear Applications Handbook of 1994, The circuit must use symmetrical power supply.