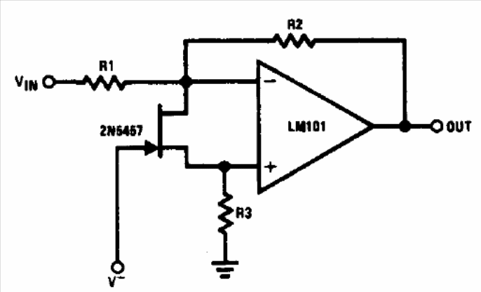
This configuration, from the 1977 National Semiconductor FET Databook, can be applied to other operators and the FET can be a BF245. The power supply must be symmetrical, and the basic gain is given by the resistors.
This configuration, from the 1977 National Semiconductor FET Databook, can be applied to other operators and the FET can be a BF245. The power supply must be symmetrical, and the basic gain is given by the resistors.