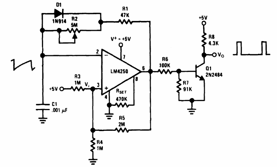
The circuit shown is a suggestion by National Semiconductor in its 1994 Linear Applications Handbook. The IC is not very easy to obtain and the transistor can be a 2N2222 or even BC548. The frequency is adjusted in R2.
The circuit shown is a suggestion by National Semiconductor in its 1994 Linear Applications Handbook. The IC is not very easy to obtain and the transistor can be a 2N2222 or even BC548. The frequency is adjusted in R2.