This circuit generates signals for adjustments in FIs of 10.7 MHz. The transistors can be BC548 or equivalent. We found this configuration in a documentation from the 70s.
This circuit was found in Japanese documentation from the 1960s. It is a commercial circuit with...
This circuit with 5 V power was suggested by Motorola's Linear Databook of 1990. The circuit has...
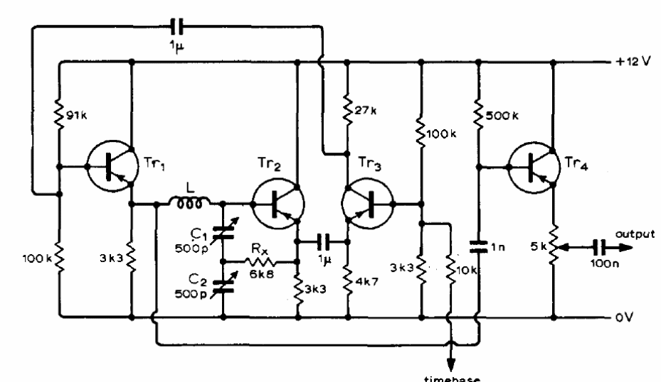
This circuit was found in an English magazine from 1977. Signal inputs and outputs must be...