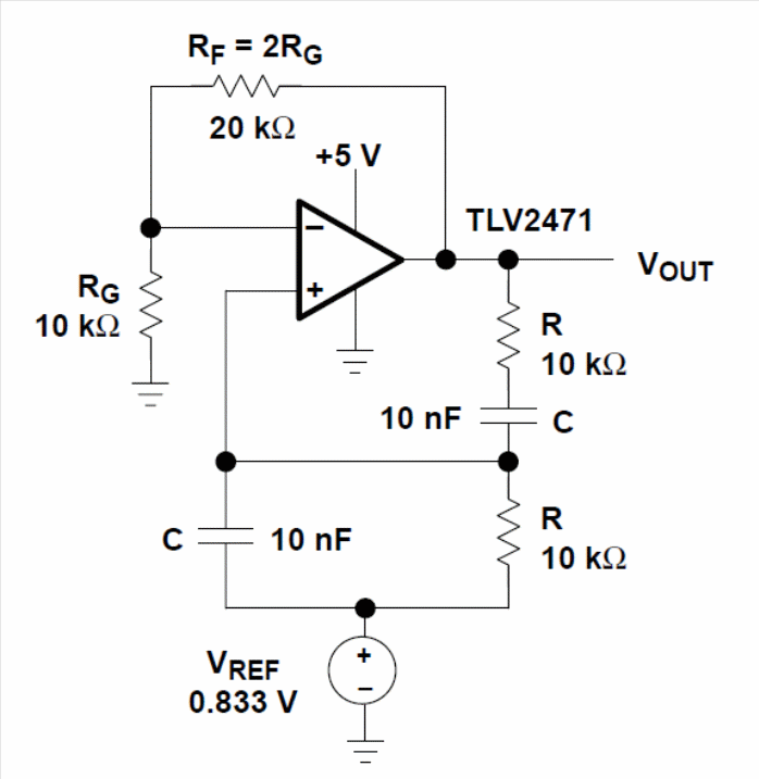
We found this circuit in a technical documentation from Texas Instruments. The signal is sinusoidal and other frequencies can be generated by changing the capacitors. The circuit does not require symmetrical power and equivalent operational amplifiers can be used.




