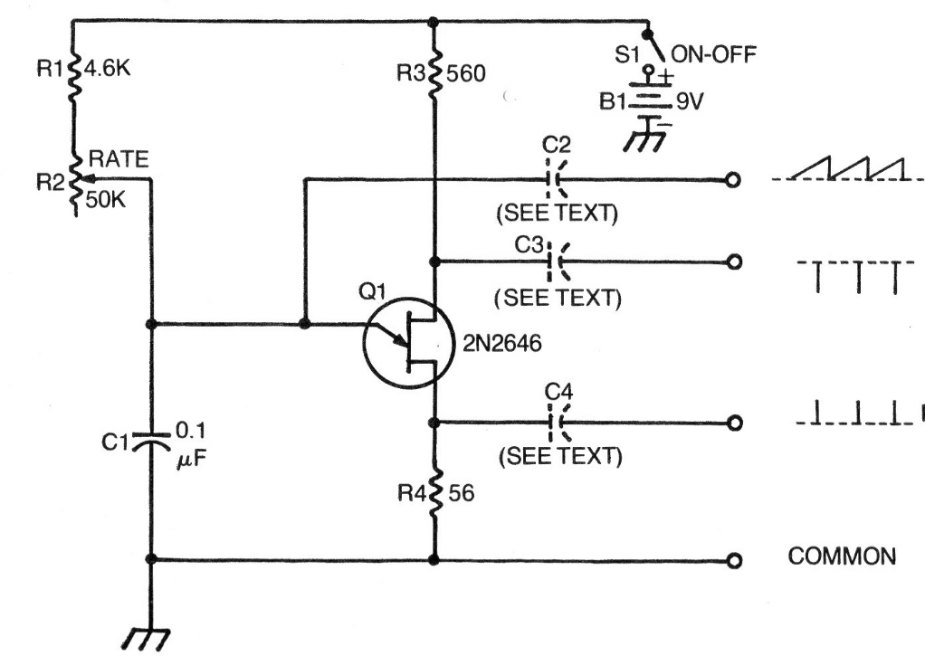
We found this basic circuit of a relaxation oscillator with unijunction transistor in a 1976 documentation. Capacitors can have values between 1 nF and 470 nF depending on the application and the power can typically be between 9 and 15 V. C1 and R2 / R1 determine the frequency and can be changed over a wide range of values.




