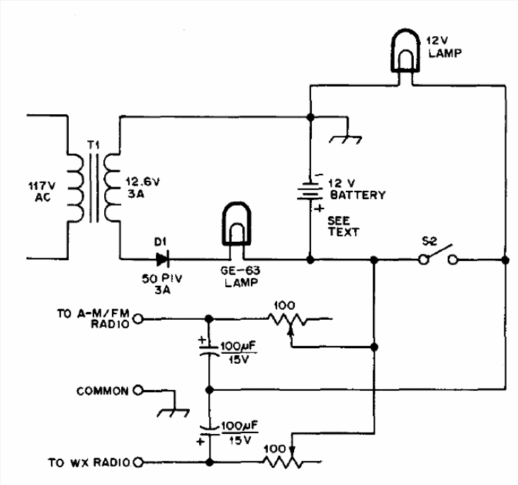
This circuit is from an American publication from 1978 and can currently be assembled with minor changes. The main lamp can be an LED lamp, while the GE-63 can be a 12 V x 200 mA car lamp or even a 47 ohms x 5 W resistor. The circuit also has outputs to power an AM / radio 12 V FM.




