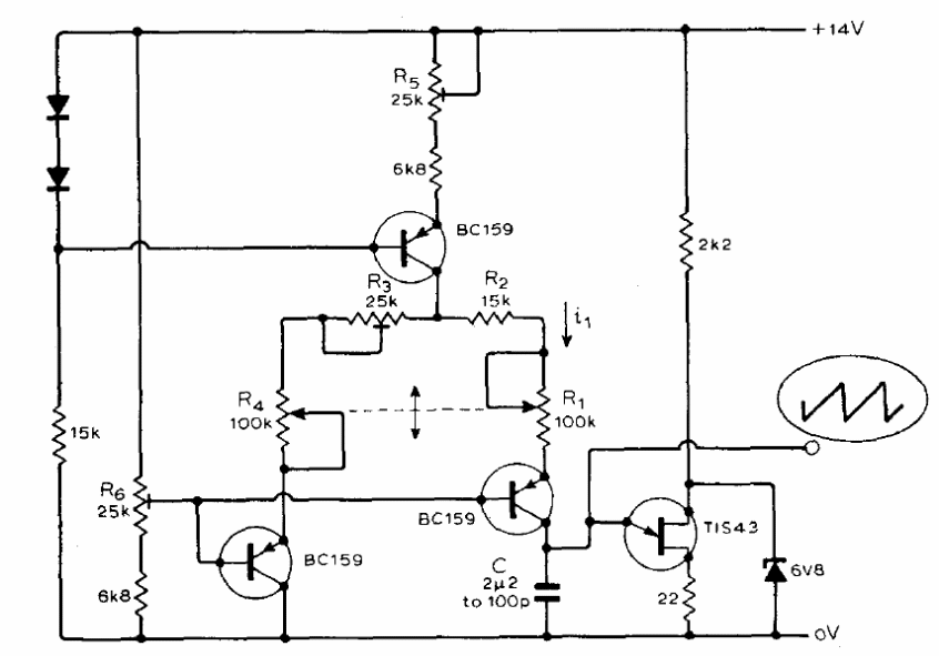
We found this circuit in an American publication in 1975. The circuit generates an adjustable sawtooth signal. The PNP transistors can be BC558 and the unijunction transistor 2N2646. The supply voltage is not critical, and the obtained waveform is linear. Diodes are commonly used like 1N4148.




