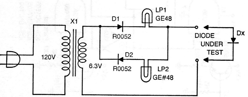
This old diode test, from a documentation from the 1970s, uses two small 6 V lamps up to 50 mA to indicate the state of a diode. The transformer has 6 V of secondary with at least 100 mA of current and the diodes can be 1N4002. If the two lamps light up the diode is shorted, if both remain off, the diode is open and if one of them just lights up, the diode is OK.




